|
|
|
|
|
我们的使命:在创新中求生存、在生存中求发展,
在不断发展中凝练企业的核心价值!
|
025-82220109
联系电话

DEVELOP NEW ENERGY
  不断创新,追求卓越
                         SOURCES TO CREATE NEW LIFE

产品服务
PRODUCT  service
 
PY600单三相电能表现场校验仪

PY600单三相电能表现场校验仪

0.00
0.00
  

PY600三相电能表现场校验仪是我公司开发、研制的集电参量测量、电能表校验、接线检查为一体的高精度测试仪器。该仪器配有电流直接输入端口和钳形电流互感器,电能误差直接输入时0.05级,钳形互感器0.2级。主要用于现场校验安装式电能表的计量误差和相关量测试。也适用于实验室的交流电参数的精密测量及多种电工仪表的校验。


性能参数




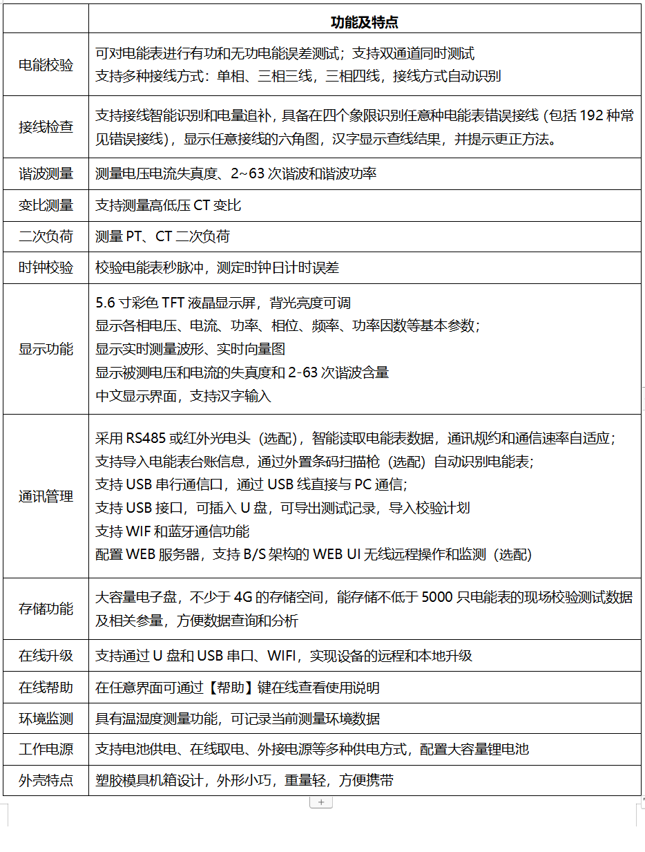
主要功能和特点






快速通道
联系我们
产品服务
行业应用
新闻资讯